当前位置 主页 > 首页 > 会员部 > 会员动态 正文

环境公益“新”力量项目获选机构名单公示

时间 : 2023-07-25     来源 : 未知     作者 : zx     点击 : 次     

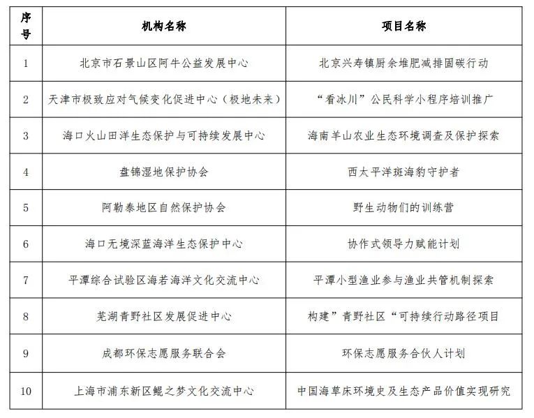
        环境公益“新”力量项目(以下简称新力量项目)自2023年6月正式发布后,共收到来自24个省49个城市的73份申报材料。在经过合规审查、初试书面评分和复试视频答辩三个评审环节后,7名业内知名专家最终通过评分和合议,确定了10家新力量项目获选机构,现将名单公示如下:
 
 
        环境公益“新”力量培育项目是旨在针对当前环境领域新生组织面临的资金和能力困境,由阿里巴巴公益基金会、环境资助者网络(CEGA)、中华环保联合会共同发起的行业生态系统建设和支持项目。新力量项目通过全国征集、区域枢纽组织协同、资金支持、通识课程、核心成员实践等一系列手段,每年资助和支持10个成立5年以内、具有明确目标和发展潜力的环境公益领域民间组织,全面助力初创民间组织做实战略核心业务,并重点提升初创机构核心成员的眼界与能力,从而有效促进环境公益领域的健康有序发展。
        感谢所有伙伴对于本项目的参与和支持,欢迎收藏项目官网链接持续关注项目进展:
http://www.cega.org.cn/newforce/index.html